Futures
Access hundreds of perpetual contracts
TradFi
Gold
One platform for global traditional assets
Options
Hot
Trade European-style vanilla options
Unified Account
Maximize your capital efficiency
Demo Trading
Introduction to Futures Trading
Learn the basics of futures trading
Futures Events
Join events to earn rewards
Demo Trading
Use virtual funds to practice risk-free trading
Launch
CandyDrop
Collect candies to earn airdrops
Launchpool
Quick staking, earn potential new tokens
HODLer Airdrop
Hold GT and get massive airdrops for free
Launchpad
Be early to the next big token project
Alpha Points
Trade on-chain assets and earn airdrops
Futures Points
Earn futures points and claim airdrop rewards
Last year, public offering funds received a flurry of "penalty notices"! 19 companies involved in six major violations
Ask AI · Why have compliance and internal control shortcomings become a regulatory focus?
Reporter: Li Lei · Editor: Xiao Rui Dong
According to reporters at the Daily Economic News, as public offering fund companies disclose their 2025 annual reports, the results of the industry’s annual “compliance checks” have also come to light.
Based on an incomplete count by the reporter, at least 19 public offering fund companies have fully disclosed in their annual reports the administrative regulatory measures or administrative penalty decision letters they received for 2025. The specific measures range from routine warning letters and orders to make corrections, extending to severe actions such as suspending product registrations, and multiple industry leaders have collectively “crossed the line.”
2025 is a pivotal year for the public offering fund industry as it moves toward high-quality development. In May of that year, the CSRC formally issued the “Action Plan for Promoting High-Quality Development of Public Offering Funds” (hereinafter the “Action Plan”), which clearly stated that “strengthening regulatory enforcement and ensuring that ‘teeth and thorns’ are put into practice,” thereby drawing compliance red lines for the industry. Against this backdrop, regulators conduct comprehensive checks on public offering fund companies across compliance and internal controls, investment operations, sales management, and other areas. The dense disclosure of penalty notices is also a direct reflection of the industry’s transition from scale expansion to quality improvement.
Penalty notice roundup: 19 companies on the list, with many leading institutions crossing the line
A reporter’s tally finds that the public offering institutions that disclosed penalty notices this time number at least 19, covering both leading firms and smaller and mid-sized ones. A notable feature is the concentrated penalties faced by leading public offering fund companies, and the stated reasons for punishment mostly involve core business areas; some companies also came with individual penalty notices for executives.
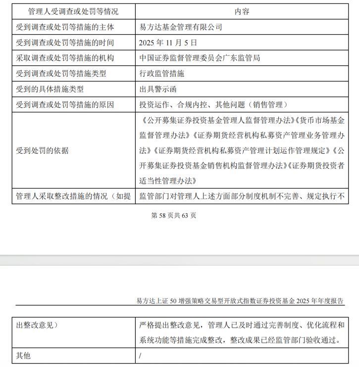
For example, in its 2025 annual report, E Fund disclosed that on November 5, 2025, the Guangdong CSRC issued a warning letter to the company. The issues were concentrated in three major areas: investment operations, compliance and internal control, and sales management. The company completed rectification by improving its systems and optimizing system functions, and the results of the rectification have passed the regulatory acceptance.
The annual report of China Asset Management Fund also shows that on November 4, 2025, the Beijing CSRC issued a warning letter to the company. It pointed out problems in areas including personnel management, internal control, and sales management, and one of the company’s executives was also issued a separate warning letter for similar issues. As of the annual report disclosure, China Asset Management Fund has completed all rectifications and submitted a rectification report.
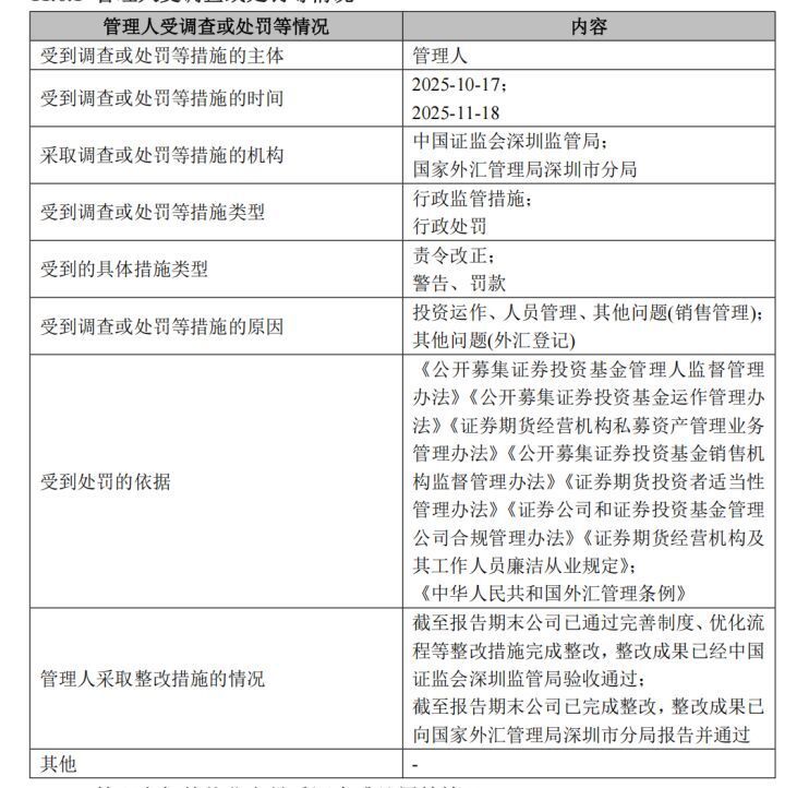
Southern Fund was also subject to administrative penalties from regulators. According to the announcement, on October 17, 2025 and November 18, 2025, the company was penalized in succession by the Shenzhen CSRC and the Shenzhen Branch of the State Administration of Foreign Exchange. The penalties were mainly due to multiple reasons including investment operations, personnel management, and foreign-exchange registration. The company was ordered to make corrections, warned, and fined, and relevant executives were also issued warning letters. The company has now completed rectification and passed regulatory acceptance.
Harvest Fund was also subject to administrative regulatory measures for multiple reasons. On November 11, 2025, the Shanghai CSRC took an order to make corrections against it, covering multiple dimensions such as corporate governance, compliance and internal control, investment operations, personnel management, and other issues (sales management, financial management). Two executives were also issued warning letters due to issues including investment operations or sales management. The company said it completed rectification by improving system details and optimizing its internal control mechanisms, and the rectification results have passed regulatory acceptance; the relevant measures have been lifted.
The penalty situation disclosed by Bosera Fund shows that last year on October 31, the company was ordered to make corrections and had some businesses suspended by the Shenzhen CSRC due to compliance and internal control issues. Meanwhile, the two executives received penalties as well, and both were issued warning letters by regulators. Bosera Fund said it has adopted measures such as improving its systems, optimizing processes, and strengthening supervision, to fully complete rectification work and has passed the rectification verification.
In addition, Tianfutian Fund was also ordered to make corrections on November 11 of last year due to reasons including compliance and internal control, investment operations, and fund sales, by the Shanghai CSRC. At the same time, three executives were issued warning letters. This makes it one of the companies with a relatively large number of executives being penalized. In its rectification update, Tianfutian stated that it has completed the relevant rectification through improving its systems, optimizing management, and so on, and that it has passed regulatory inspection and acceptance. It will strictly strengthen internal control and management across all business areas and continuously improve management quality and efficiency.
Besides leading institutions, smaller companies are not without cases where regulators took measures. Taking Nan Hua Fund as an example, in its annual report, the company disclosed that in November and December of last year it was twice subject to administrative regulatory measures by the Zhejiang CSRC. The reasons included compliance and internal control, investment operations, and other issues (fund sales). It was ordered to make corrections and had its acceptance of some business suspended for three months. The company’s three executives and one employee were also separately ordered to make corrections, held regulatory talks, or received warning letters due to different issues such as fund sales, compliance and internal control, and investment operations. This makes it one of the companies that received relatively many penalty notices.
Among smaller and mid-sized companies, West Lead Fund was also issued warning letters by regulators due to compliance and internal control, personnel management, integrity in practice, and information disclosure issues, while its executives were subject to administrative regulatory measures due to information technology issues. The company said it has actively taken rectification measures, including but not limited to process optimization and strengthening employee professional training. By the end of the reporting period, the rectification work has been completed.
In addition, there are multiple other companies that received regulatory penalty notices due to various issues; they are not listed one by one here.
Major risk-hit zones: six issues break out in clusters, with compliance and internal control becoming the top shortcoming
Based on the violation reasons of these 19 companies, regulatory penalties are not directed at a single point. Instead, they cover the entire operational process of fund companies. Compliance and internal control defects are the most prominent issue, while the other five issues are directly related to internal control failures. Regulators’ “zero tolerance” attitude toward such problems is also reflected in severe penalties such as suspending product registrations.
First, compliance and internal control defects are the core keyword of this round of penalties, and many companies were criticized for having incomplete internal control systems and inadequate implementation. For instance, Great Wall Fund was ordered by the Shenzhen CSRC to make corrections and had related product registration applications for the relevant categories suspended for three months due to compliance and internal control issues. Also, companies such as Hu An Fund and Harvest Fund were ordered to make corrections and have applications for registering fixed-income public offering fund products suspended for three months due to reasons including compliance and internal control and corporate governance. These have become important signals from regulators to “knock on” internal control problems.
Second, non-compliant investment operations are another high-frequency issue. For example, Haitong Wealth Fund received a warning letter from the Shanghai CSRC because its private asset management business had non-compliant investment management, including insufficient active management in certain private asset management plans, and failure to properly implement investment authority management systems for private asset management business. Cingjin Hexin Fund, on the other hand, was ordered to make corrections and suspend filing of additional private asset management product registrations for three months due to issues such as incomplete internal control systems or inadequate implementation in investment operations, sales management, and other areas.
Compliance loopholes in the sales management segment are also widespread. Multiple leading companies were mentioned for sales management issues, reflecting that internal controls on the sales side in the industry still have weak links. Personnel management and corporate governance issues are also reflected in the announcements of multiple companies.
In addition, some companies also exposed compliance problems in specific areas. For example, Manulife Fund was warned and fined 70,000 yuan by the Beijing Branch of the State Administration of Foreign Exchange due to missing foreign exchange registration certificates before the 2021 equity transfer. Fangzheng Fubon Fund was required by the Beijing Second Tax Investigation Bureau of the State Taxation Administration to make up the tax and pay a fine because it failed to withhold and remit individual income tax as required due to calculation errors. Both companies have completed rectification.
In the view of many people in the industry, the dense stream of penalties faced by the public offering fund industry in 2025 is not a short-term move by regulators, but rather a normalized reflection of supervision under the background of high-quality industry development.
In the “Action Plan,” the CSRC stated clearly that it will further increase the supply of legal frameworks, promote amendments to the “Law of the People’s Republic of China on Securities Investment Funds,” strengthen institutional supply in key areas such as fund company shareholders’ equity, corporate governance, fund operations, personnel management, and market exit, enrich regulatory and enforcement tools, and substantially increase the costs of illegal and noncompliant conduct. It will also promote stronger alignment between administrative enforcement and criminal justice, and severely crack down on serious illegal and criminal behaviors such as trading using undisclosed information, insider trading, and manipulating the market, so that regulation can truly be “teeth and thorns.”
For precisely these reasons, the dense implementation of industry penalty notices directly reflects regulators pressing fund companies to fulfill their compliance main responsibilities and driving the industry to return to the core of asset management. It also draws clear compliance red lines for high-quality development and helps build a bottom line for risk prevention and control.
Daily Economic News